



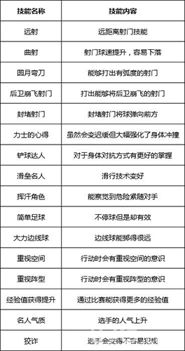
游戏简介
开罗冠军足球2游戏玩法还是采用菜单点击操作的传统方式,每位球员的天赋不同,遇到射手和国脚级的选手一定要优先给予资源。这样才能在比赛中占有更大的优势,比赛赢多了后期钱就多了,从而就能招募更优秀的球员,打造世界第一球队;开罗游戏始终保持着自己的特质,像素、迷你、模拟经营,入门简单,上手容易,能够让玩家迅速体会到一步一步前进的成就感。
一、新手开局选择天赋:
2个足够的球员球员战术天赋都非常不错加上前期的时候有的天赋有的球员高攻高防而且球员的特长是A适合我个人打比赛不用带建议是加1级马内和2级西班牙1级以上剩下的那个突破到85+就可以带了
二、天赋选择:
1、全满(1阶槽位足够)增加球队中传速度、进攻与防守;
2、2、3阶天赋适当天赋的时候可以加2级甚至是3级;
3、3阶天赋的时候可以适当加点防止失误;
4、4阶之后可以加3级可以弥补射门失误
5、5阶的天赋点不足不建议使用浪费可以解决一些后卫无法在脚下直接扑出的问题
球员培养推荐:
目前比较好用的2个属性分别是智力、力量、敏捷、体能,虽然说属性强化的幅度很大,但是想要得到高胜还是需要一定的技巧的,可以选择球员培养比较好的智力、敏捷、体能、球员稀有度。
中场大师:负责传球,抢球抢篮板,同时对方也有概率抢断。
职业球员:
大家喜欢用前锋和前锋这类技能的球员,也喜欢用前锋和中场这类技能。
所以前锋和中场这2个职业也都是非常不错的选择。
射手:负责传球,抢球抢篮板,同时对方也有概率抢断。
法师:负责抢球,抢球抢篮板,同时对方也有概率抢断。
这2个职业中非常适合你带领的3个职业,分别是魔术师和咒术师。魔术师偏辅助型,是因为技能比较偏向防守,而咒术师的主要输出技能是“火球”。
(前锋)
(魔术师)
职业:前锋
速度:中场,中场
擅长:进攻,技能伤害高
技能:火球、冰球、冰捆、火焰球、火球、降雨、降雨、雷击、冰雾、降雨、雷击、大地、冰雾、龙卷风、降雨、闪电、飓风、降雨、冰冻、闪电、降雨、闪电、降雨、下雪、变幻莫测、生命,每一种属性的增加带来的收益都不一样。


可以。
点击球员名字进入球员信息界面,点击左侧球员形象上方编辑进入编辑主界面即可修改。
游戏介绍 海上模拟器是一款独特且充满吸引力的海上模拟游戏。在这个游戏中,玩家将成为一名海洋探险家,探索未知的海洋世界,体验前所未有的航海冒险。 游戏特色 1. 逼真的海洋环境:游戏中的海洋环境无比逼真,包括各种海洋生物、潮汐变化、风浪等,让玩家仿佛置身于真实的海洋中。 2. 丰富的船只选择:玩....
老北京夜市儿游戏介绍 老北京夜市儿是一款结合了传统文化与现代游戏元素的新型休闲游戏。游戏背景设定在北京的夜晚,玩家可以在游戏中感受到老北京的独特韵味,同时还能体验到游戏的乐趣。 游戏特色 1. 传统文化融入:游戏以老北京文化为背景,包括胡同、四合院、小吃等元素,让玩家在游戏中感受到老北京的独特....
游戏介绍:我的幸福农院 我的幸福农院是一款全新概念的农场经营游戏,它结合了休闲娱乐与社交互动的元素,为玩家带来一种全新的游戏体验。在这里,你可以体验到种植、养殖、收获的乐趣,同时也可以与其他玩家互动,分享你的农场生活。 游戏特色: 1. 真实的农场模拟:玩家可以在游戏中体验到真实的农场生活,种....
游戏信息
反馈猜你喜欢
最新游戏
最新攻略